Overview

In hospital emergencies, doctors waste precious seconds navigating clunky record systems while patients need immediate care. Vital data gets buried in multiple tabs, login screens, and outdated interfaces - costing time when every moment matters.  HospitalMate fixes this: our app integrates directly with your hospital’s existing system to surface critical patient information in one tap. With prioritized emergency data, voice commands, and a crash-proof design, we put life-saving details at your fingertips exactly when you need them.

🦸 My role in the project: is UX/UI designer. I conduct user research, create wireframes, and develop prototypes.
🎯 Target audience: Health care providers who work in hospitals and medical care units.

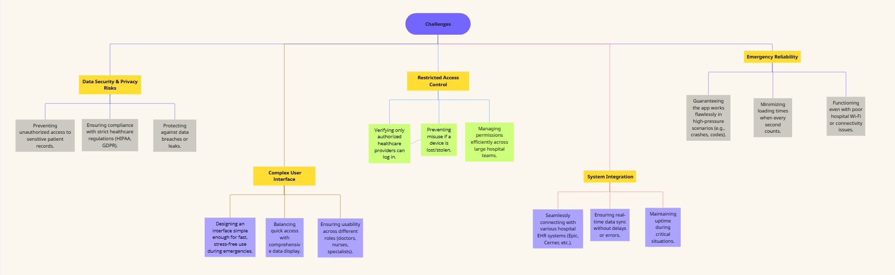
Challenges

challenges

Pain points

  1. Cumbersome Access Process
  2. Doctors and nurses struggle with excessive paperwork just to view basic patient records, delaying urgent care.

  3. Inefficient Shift Handovers
  4. During shift changes, medical teams waste precious time manually transferring patient updates instead of focusing on care.

  5. Error-Prone Emergencies
  6. Under stress, staff are forced to rely on outdated or incomplete records, increasing the risk of dangerous mistakes


Research Phase

Through direct interviews with medical colleagues, a critical need emerged: healthcare providers require faster, more reliable access to patient data than current paper-based systems or hospital software allow. This solution must:

  • Prioritize speed - Delivering vital information instantly during time-sensitive care
  • Ensure strict security - Guaranteeing only authorized medical staff can access records
  • Simplify workflows - Eliminating unnecessary steps that delay treatment

Persona

Ahmed persona Zeinab persona

Problem statement

problem statement

User Journey

user journey user journey

Ideation phase

How might we?

ideation

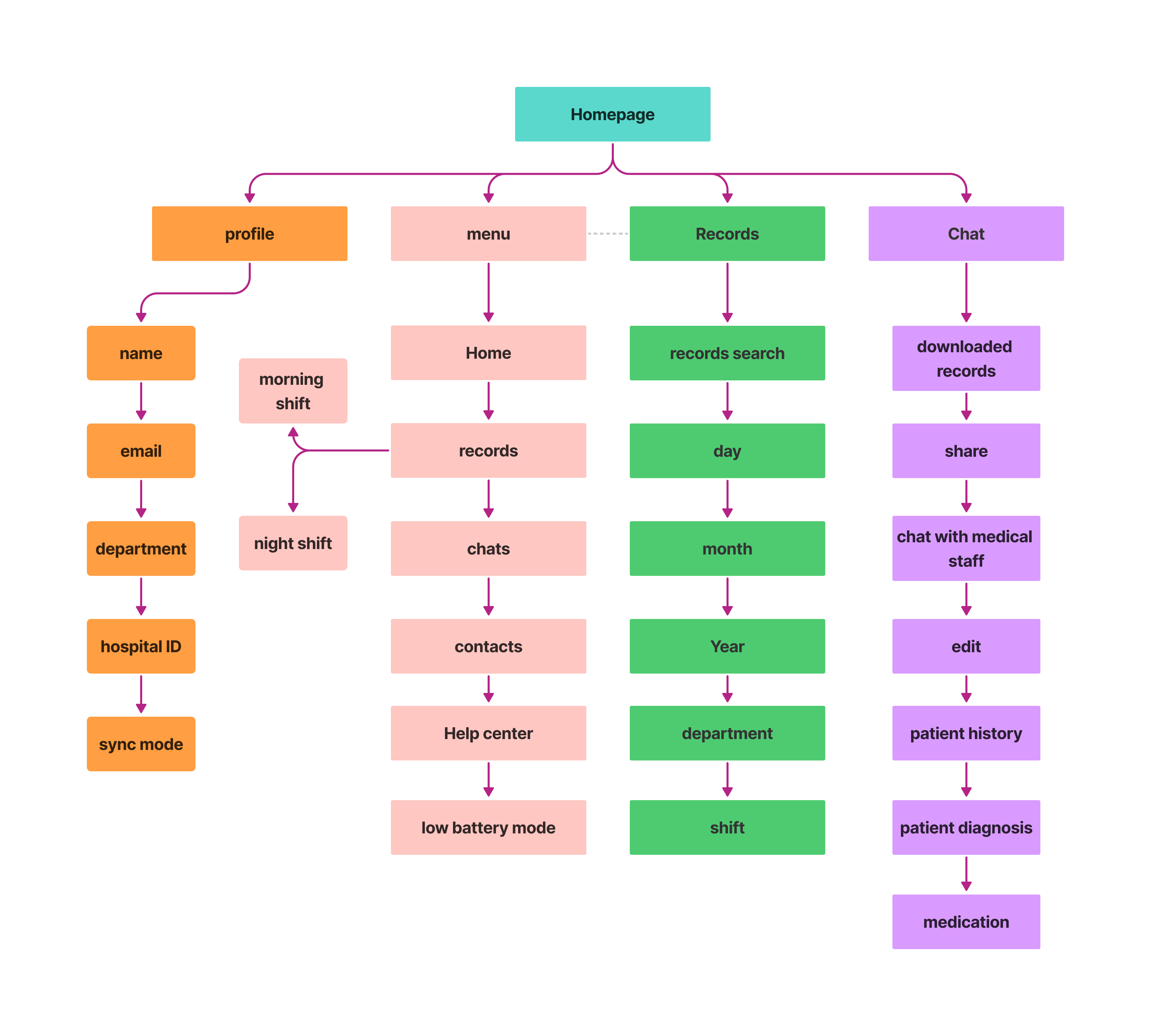
Information Architecture

information architecture



Design phase

Paper Wireframes

wireframe1 wireframe2 wireframe3 wireframe4 wireframe5 wireframe6 wireframe7 wireframe8 wireframe9

Digital Wireframes

digital wireframe

Low fidelity prototype

digital wireframe

High fidelity mockup and prototype

Feature 1

solution1 mockup1

Feature 2

solution2 mockup2 mockup3

Feature 3

solution3 mockup4

Feature 4

solution4 solution4 mockup5

Feature 5

solution5 mockup7

Feature 6

solution6 mockup8

Feature 7

solution7 mockup9

Design system

design system
🎁 For the whole prototype click here




Testing phase

Usability Testing

Test goals

Validate if the app improves record access speed, reduces errors, and works in emergencies.

Test participants

  • 5-10 doctors/nurses (mix of roles: ER, ICU, general ward).
  • 2-3 hospital IT staff (to assess technical integration).

Tools

  • Screen recorder (e.g., Lookback.io).
  • Survey tool (Google Forms/Typeform).
  • Prototype (Figma live link or dev build).

Test Scenarios

  1. Scenario 1: Emergency Access
    • Task: “Find Patient X’s allergies and current meds during a mock code blue.”
    • Measure: Time taken 15 seconds = pass
  2. Scenario 2: Shift Handover
    • Task: “Update and share a patient’s status with the next shift.”
    • Measure: Accuracy of data transferred (no missing info = pass).
  3. Scenario 3: Offline Mode
    • Task: “Access Patient Y’s records with Wi-Fi turned off.”
    • Measure: Critical data (last 24hrs) available = pass.

Metrics to track

Metric Target Tool
Task success rate ≥90% Observer notes
Average time per task < 20 seconds Stopwatch
Error rate ≤5% (e.g., wrong record) Screen recording
User satisfaction ≥4/5 rating Post-test survey

Insights

insights

Conclusion

HospitalMate is set to revolutionize healthcare workflows by minimizing errors, saving critical time, and streamlining patient care. Designed with real-world medical challenges in mind, this app addresses the urgent needs of doctors and nurses, offering a secure, intuitive, and life-saving solution.

With ongoing testing and feedback, we will continue to expand its features, ensuring every healthcare provider—from ER teams to specialists—can work faster, smarter, and with greater confidence.

The future of efficient healthcare starts here.